新闻资讯
Nat Commun:上海中医药大学研究团队揭秘牛蒡子苷元对糖尿病肾病保护机制
- 分类:华盈视角
- 作者:
- 来源:
【概要描述】糖尿病肾病(DKD),是慢性肾病的主要类型,治疗手段有限。在我国,传统中药被普遍应用于治疗糖尿病与其并发症。临床研究表明,牛蒡子与其它中药联合或单独使用对糖尿病肾病患者的蛋白尿症状具有明显的改善作用,但目前暂不确定其具体作用机制。
Nat Commun:上海中医药大学研究团队揭秘牛蒡子苷元对糖尿病肾病保护机制
【概要描述】糖尿病肾病(DKD),是慢性肾病的主要类型,治疗手段有限。在我国,传统中药被普遍应用于治疗糖尿病与其并发症。临床研究表明,牛蒡子与其它中药联合或单独使用对糖尿病肾病患者的蛋白尿症状具有明显的改善作用,但目前暂不确定其具体作用机制。
- 分类:华盈视角
- 作者:
- 来源:
- 发布时间:2022-05-24 10:27
- 访问量:
糖尿病肾病(DKD),是慢性肾病的主要类型,治疗手段有限。在我国,传统中药被普遍应用于治疗糖尿病与其并发症。临床研究表明,牛蒡子与其它中药联合或单独使用对糖尿病肾病患者的蛋白尿症状具有明显的改善作用,但目前暂不确定其具体作用机制。牛蒡子的主要成分为成分牛蒡子苷元(Arctigenin, ATG),体外研究发现,ATG具有多重细胞作用,包括抗癌细胞增殖,抗炎抗氧化作用等等。然而尚不清楚的是,牛蒡子对糖尿病患者的肾保护作用是否来源于ATG这种成分。
上海中医药大学钟逸斐研究团队发现ATG单独使用可显著地改善糖尿病肾病所带来的蛋白尿以及足细胞损伤现象,并进一步阐明了ATG对肾保护的分子作用机制。该研究揭示了ATG通过对PP2A的激活,降低p65 NF-kB介导的炎症反应和去磷酸化DBN1,进而缓解肾脏炎症与保护足细胞损伤,实现对肾脏的保护作用,并将PP2A列为研究DKD进展的潜在靶标。该文章近期发表于著名国际学术期刊Nature Communication(PMID: 31586053)。

| 1. ATG对糖尿病小鼠模型的肾保护作用
为了确定ATG对DKD是否具有肾保护作用效果,本研究使用链脲佐菌素STZ诱导小鼠患糖尿病(图1A),实验处理分为四组:未患病无效药物处理组(-STZ +Vehicle),未患病ATG治疗组(-STZ +ATG),患病无效药物处理组(+STZ +Vehicle),患病ATG治疗组(+STZ +ATG)。
研究发现ATG治疗对糖尿病小鼠具有肾保护作用。ATG可有效减轻蛋白尿症状(图1B),减少糖尿病小鼠的肾小球肥大和肾小球基质膜扩张(图1C&D)。透射电镜图(TEM)显示,在糖尿病小鼠肾脏中有明显的足细胞消失和损伤现象(图1E),而ATG处理可逆转这种情况(图1E&F)。并且通过对足细胞特异性标志蛋白—WT1蛋白的表达来定量足细胞数目,可得出一致的结论:ATG减轻了糖尿病小鼠足细胞的损失(图1G&H)。

图1. ATG对患糖尿病小鼠的肾脏保护作用
| 2. ATG可调节细胞黏附、肌动蛋白细胞骨架与炎症反应
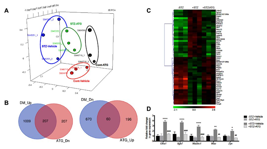
为了阐明糖尿病中ATG赋予的肾保护的潜在机制,研究人员对四组实验组小鼠肾小球进行了RNA测序。主成分分析(PCA)显示四个实验组的RNA表达情况总体上具有明显区分(图2A)。从Venn图中可以看出,在糖尿病小鼠中,ATG可减小患病所带来的差异性表达基因(DEG)的变化(图2B)。并且Heatmap也显示出经ATG保护后Top 50的DEGs表达差异情况可被逆转(图2C)。使用GO Biological Process, Wiki Pathways和KEGG Pathways进行基因富集分析,发现细胞粘附、肌动蛋白细胞骨架和炎症反应调节是ATG逆转差异表达基因的主要途径。Real-time PCR定量小鼠肾小球mRNA的结果证实了在ATG处理后,细胞粘附和肌动蛋白调解途径中(Gfra1, Itgb7, Washc1, Was, Zyx)几种关键基因的变化(图2D),ATG治疗后可改善细胞粘附力并减弱在高糖培养基条件下足细胞的迁移。

图2. 糖尿病对小鼠肾小球的RNA表达调控
这些结果均表明ATG的肾保护作用是通过改善足细胞黏附并降低其运动性,以及调节肌动蛋白细胞骨架,从而使患糖尿病的小鼠肾脏中足细胞活力和功能增强。
| 3.在肾细胞中,PP2A为ATG的靶蛋白
为了确定ATG作用于足细胞的分子机制,作者利用药物亲和力反应靶标稳定性(DARTS, Drug affinity responsive target stability)方法来检测在肾细胞中ATG的潜在结合蛋白。DARTS是一种相对快速直接的方法,可识别小分子的潜在蛋白质靶标,其基于的原理为:小分子化合物与目标蛋白结合后会改变其构象,从而使蛋白质更加稳定不易被水解。该方法的最大优点是能够使用天然小分子,而不用固定或特殊修饰(e.g. 掺入生物素,荧光或放射性同位素标记)。作者利用DARTS识别ATG潜在的结合靶标并联合DARTS-Western Blot印记法测试、筛选和验证。DARTS/Western Blot的结果证实了PP2A为ATG的靶蛋白,并且PP2A与ATG之间的相互作用呈剂量依赖型(图3)。
然而DARTS的局限性也是显而易见的,基于用于DARTS的大多数小分子靶标都是未知的,因此这种结合力亲和力也将是未知的。这种相关性可能并非对所有化合物和生物系统都有效,并且只能根据化合物的版最大效应浓度EC50估算与最相关靶标的结合亲和力。因此,非常遗憾的是DARTS这种方法并不能更广泛更全面的找到药物分子靶点。如果研究人员可以利用HuProtTM 20K人类蛋白质组芯片进行ATG靶蛋白的筛选可能会找到更多的药物分子靶点,为全面揭示ATG作用机理和药物潜力打下更为广泛的基础。
PP2A, 即蛋白磷酸酶2,是丝氨酸/苏氨酸磷酸化酶,异源三聚体,由结构亚基A、调节亚基B、和催化亚基C组成。研究人员进行计算建模分析预测和表面等离子共振(SPR)来确定ATG在PP2A上的结合位点,结果均显示它们的结合位点位于亚基A处,靠近于亚基A和亚基C之间的空隙(图3B&C)。接下来,研究人员发现在体内或体外/正常或高糖环境下,ATG处理均可增加PP2A的活性,并且PP2A的活性随着ATG的浓度增加而升高(图3D-F)。

图3. ATG与PP2A结合并可增加PP2A的活性
| 4. ATG通过增加足细胞中PP2A的活性来抑制NF-κB信号通路
糖尿病肾病的最显著的特征为炎症加剧。先前研究表明PP2A是多种炎症信号通路的负调节剂,包括p65 NF-κB的去磷酸化和阻遏作用。那么,ATG是否可以通过增强PP2A的活性来减少NF-κB介导的肾炎症反应呢?
为印证这一观点,研究人员应用Western Blot来检测小鼠肾小球中p65 NF-κB的磷酸化程度。结果发现,ATG治疗可显著下调p-p65,降低p65 NF-κB磷酸化(图4A)。在体外培养的足细胞中,进一步证实ATG治疗可抑制TNF-α介导的p65磷酸化(图4B),并且ATG的p65去磷酸化作用为剂量依赖型,即ATG浓度越高,p65磷酸化程度越低。然而,ATG的炎症抑制效果会因为PP2A失活而无效。当作者利用冈田酸(OA)来抑制PP2A活性时,ATG的p-p65去磷酸化作用消失(图4C)。以上数据均说明了ATG的肾保护作用是通过PP2A的抗炎效应来实现的。

图4. ATG通过激活PP2A缓解TNF-α诱导的炎症
| 5.PP2A通过DBN1来调节肌动蛋白细胞骨架
接下来,为了讨论ATG是怎样改善糖尿病小鼠的足细胞功能的,研究人员利用免疫共沉淀(co-IP)结合质谱技术,检测了与PP2A反应的蛋白,最终确定了Drebrin-1(DBN1)是ATG/PP2A保护足细胞的靶蛋白,并发现ATG/PP2A在DBN1的具体位点为T335(图5A)。同时表明由ATG介导的PP2A激活是通过DBN1 T335的去磷酸化来改善足细胞粘附和降低细胞迁移(图5C&D)。最终研究人员揭示了足细胞足突处DBN1的表达,与介导足突形成的F-actin相互作用,稳定了肌动蛋白纤维并调节细胞迁移的重要机制。

图5. PP2A通过DBN1来调节足细胞肌动蛋白细胞骨架
| 6. ATG的肾保护作用在PP2A足细胞特异性敲除小鼠中失效
上述结果已证实PP2A为ATG的靶蛋白,并且PP2A的肾保护作用也是通过激活PP2A来实现的。如果假设PP2A不复存在,那么DKD症状将会怎样发展?ATG是否还具有肾保护作用呢?为了解答这些问题,研究人员采用足细胞特异性PP2A敲除小鼠Pod-PP2A-/-进行验证,结果表明,在PP2A缺陷型糖尿病小鼠中,蛋白尿症状加剧(图6A),肾小球肥大和肾小球基质膜扩张(图6B),足细胞数目减少损伤加重(图6C)。说明在PP2A缺失的条件下,DKD炎症加重,病情恶化。

图6. PP2A缺陷加剧DKD,增加足细胞损伤,使ATG肾保护作用失效
并且,在Pod-PP2A-/-小鼠中,ATG对糖尿病小鼠的肾脏保护作用丧失(图6D-G)。这些结果共同表明了ATG主要通过调节PP2A活性来发挥作用,并揭示了PP2A在糖尿病引起的足细胞损伤中的关键性调节作用。
| 技术路线总结:

原文链接地址:https://www.ncbi.nlm.nih.gov/pubmed/31586053/
| 总结与讨论:
本研究发现了牛蒡子苷元(ATG)作为牛蒡子的有效活性中药成分,对糖尿病具有肾保护作用,可缓解糖尿病引发的蛋白尿和足细胞损伤现象。作者利用DARTS(Drug affinity responsive target stability)方法来预测PP2A为ATG的靶蛋白,为后续研究打下了坚实基础。
在小分子机制研究中,小分子靶点筛选和确定是打开潘多拉魔盒的关键一环。中药小分子具有多靶点特性,PP2A是ATG的一个重要的靶蛋白,而一定不是唯一的靶蛋白。如果作者利用 HuProtTM 20K人类蛋白质组芯片进行ATG靶蛋白的筛选可能能够找到更多的小分子靶点,为全面揭示ATG作用机理和药物潜力打下更为广泛的基础。
HuProtTM 20K人类蛋白质组芯片,是目前国际上通量最高的蛋白质芯片,芯片结合了21,000种人类全长蛋白质,覆盖81%的人类基因组ORF区。蛋白质全部采用酵母表达系统表达,逐个进行纯化与鉴定。每个蛋白质在芯片上均设置2个技术重复点,同时,芯片上还设置多种质控点确保实验体系稳定可靠。

相比传统pull down+MS实验体系,HuProtTM 20K芯片具有以下优势:
1)体外实验,蛋白浓度有保证,检测效率高
2)无需 CO-IP 和细胞培养,省时、简便
3)可确定直接结合蛋白,数据分析简单
4)通量高,实验设计更加灵活
5)验证效率高,实验结果准确、全面
6)实验步骤简单,有效减少系统误差
基于上述优势,HuProtTM 20K芯片在诸多领域都显示出巨大潜力

地址:上海市闵行区绿洲环路396弄5幢4层
电话:400-869-2936,021-33938791
邮箱:support@wayenbiotech.com
传真:021-33938792
QQ:2120485725
战略合作
战略合作
| Full Moon | RayBiotech | CDI | IZON | Bio-Rad | R&D Systems | Akoya | 南模生物 | 欧易生物 | 上海实验动物研究中心 | 美吉生物 | 麦特绘谱 |
特别说明:本网所有网页均为华盈生物原创信息,转载必须征求华盈生物同意,并同时注明本网名称及网址。
专利代码