新闻资讯
公开信:关于近期Cell杂志发表的外泌体蛋白组文章待探讨的几个问题
- 分类:华盈视角
- 作者:华盈生物
- 来源:
【概要描述】8月13日Cell杂志在线发表了题名“Extracellular Vesicle and Particle Biomarkers Define Multiple Human Cancers“的文章1,对426个人类肿瘤和正常样本开展了外泌体蛋白组的研究,鉴别了肿瘤组织和癌症患者血浆来源的外泌体特异性表达的蛋白,发现这些外泌体蛋白可以诊断癌症并且可以区分不同类型的癌症(图1),为外泌体蛋白组的研究提供了强大的资源数据库。
公开信:关于近期Cell杂志发表的外泌体蛋白组文章待探讨的几个问题
【概要描述】8月13日Cell杂志在线发表了题名“Extracellular Vesicle and Particle Biomarkers Define Multiple Human Cancers“的文章1,对426个人类肿瘤和正常样本开展了外泌体蛋白组的研究,鉴别了肿瘤组织和癌症患者血浆来源的外泌体特异性表达的蛋白,发现这些外泌体蛋白可以诊断癌症并且可以区分不同类型的癌症(图1),为外泌体蛋白组的研究提供了强大的资源数据库。
- 分类:华盈视角
- 作者:华盈生物
- 来源:
- 发布时间:2022-05-24 14:20
- 访问量:
8月13日Cell杂志在线发表了题名“Extracellular Vesicle and Particle Biomarkers Define Multiple Human Cancers“的文章1,对426个人类肿瘤和正常样本开展了外泌体蛋白组的研究,鉴别了肿瘤组织和癌症患者血浆来源的外泌体特异性表达的蛋白,发现这些外泌体蛋白可以诊断癌症并且可以区分不同类型的癌症(图1),为外泌体蛋白组的研究提供了强大的资源数据库。

图1外泌体蛋白组学
该研究对426个人类样本和71个小鼠样本利用超速离心的方法分离外泌体,通过LC-MS/MS进行外泌体蛋白组研究。通过质谱结果分析,在所有外泌体中平均有862个蛋白,不管是肿瘤还是正常样本,蛋白含量最多的是人和小鼠组织外植体来源的外泌体,最少的是血浆和血清来源的外泌体(图2a-c)。对比不同类型样本发现除了人肿瘤细胞系上清外泌体含有的蛋白量比正常细胞系外泌体中的少之外,其他类型的肿瘤和正常样本外泌体含有的蛋白数量并无差异(图2d)。

图2 MS鉴别的不同样本来源的外泌体蛋白数量
研究者对传统常用的11个外泌体marker进行了定性分析(图3a)。在人类细胞系来源的外泌体中,除了CD63,其他的蛋白都出现在超过一半的样本中。同样在人组织外植体来源的外泌体中,CD63和TG101除外,其他的蛋白也都在超过一半的样本中出现。但是在人血浆来源的外泌体中,仅仅只有HSPA8和CD9在超过一半的样本中出现。在超过一半的血清来源外泌体中出现的marker,也仅只有HSPA8,Alix和CD9。这些marker在这些样本中差异性表达也应对了这些样本间蛋白数量的差异(图2)。这些结果说明这些传统的marker或许在外泌体鉴定中效果并不是很好。因此研究者在质谱结果中筛选出了13个出现在超过50%人的所有样本中的蛋白作为外泌体新的候选marker(图3b)。

图3 对比分析常用和新的外泌体marker
研究者又分别分析了胰腺癌组织和癌旁组织,及肺癌组织和癌旁组织,远端组织来源的外泌体蛋白组差异。通过某些筛选原则,研究者发现了356个胰腺癌组织高表达的蛋白(图4a),126个肺癌组织高表达的蛋白(图4b)。

图4 肿瘤组织外泌体高表达的Top30蛋白
基于特定的筛选原则,研究者又发现了51个胰腺癌血浆外泌体特异表达的蛋白(图5a),19个肺癌血浆外泌体特异性的蛋白(图5b)。和组织来源的外泌体比对,发现癌症患者血浆外泌体特异表达的蛋白有的来源于癌组织,有的来源于癌旁组织。还有的只在血浆外泌体中表达,这些可能来源于免疫细胞。这些结果说明癌症是一个系统性疾病,会影响机体多个组织器官变化,共同造成癌症特有的血浆外泌体蛋白组。

图5 肿瘤患者血浆外泌体特异性蛋白和组织对应关系
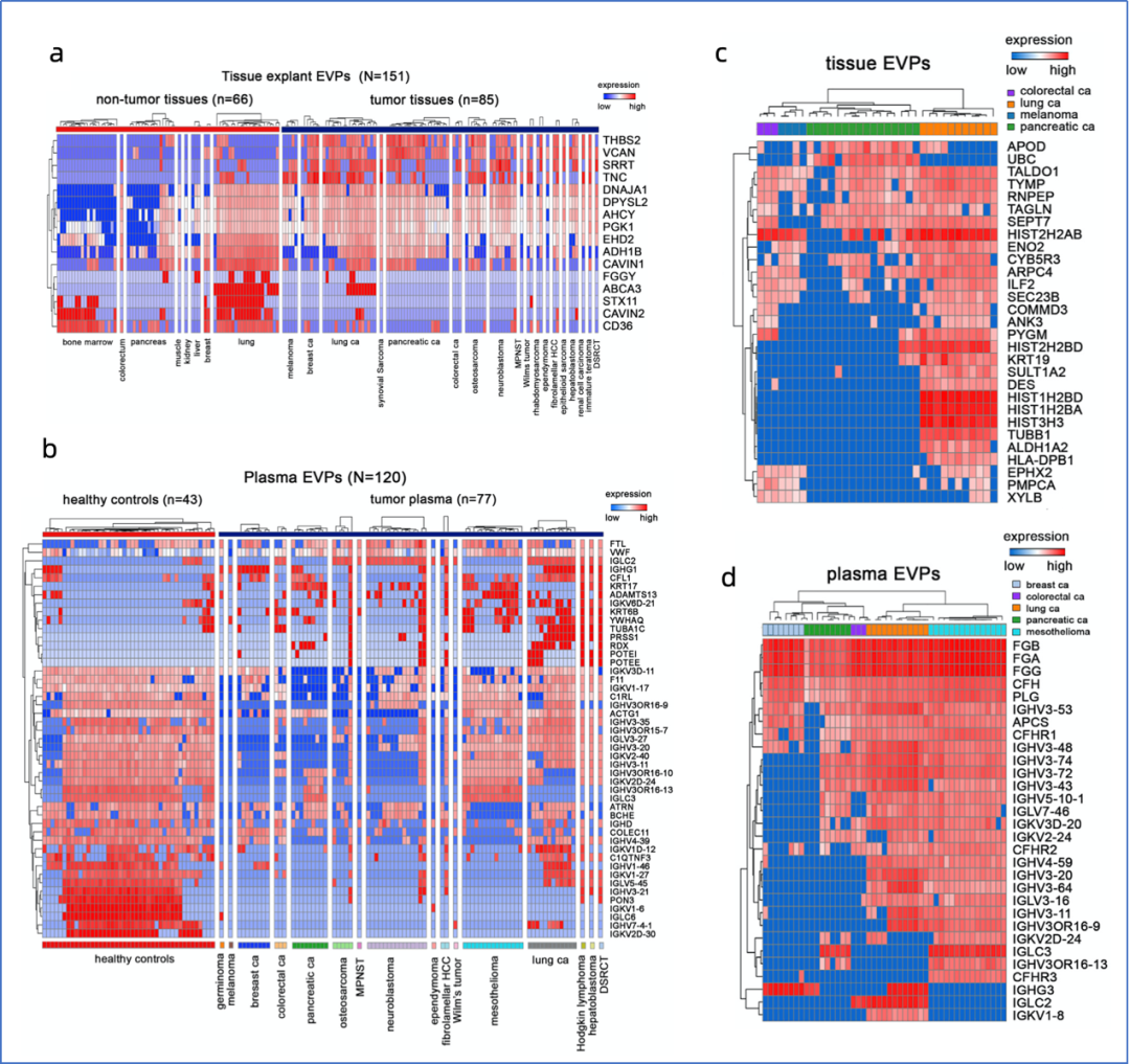
最后研究者发现组织和血浆来源的外泌体蛋白组不仅可以区分诊断癌症和非癌症(图6a,b),而且可以将不同类型的癌症进行区分(图6c,d)。

图6 外泌体蛋白组可以诊断不同癌症
这项研究系统性的分析了多种癌症组织及血浆来源的外泌体蛋白组,为相关的研究提供了宝贵的资源性数据。作为外泌体研究领域的从业者,我们不仅看到这项研究的价值,同时我们在这也发现了几个问题,在这里呈现给大家一起来思考:
(1) 本研究中血浆和血清样本量从0.4-6ml不等,这样一个较为宽泛的体积会不会对样本间的外泌体蛋白组产生影响?其实已有研究表明了样本起始的量是会影响外泌体蛋白的检测效果2。
(2) 为什么血浆和血清来源的外泌体中蛋白含量很少?是不是和样本起始量有关?本研究利用5微克血浆和血清外泌体蛋白进行质谱分析,这样少量的总蛋白是不是也是导致鉴定蛋白数量少的原因?另外改变分离方法是不是可以增加外泌体的总蛋白量,例如qEV方法比超速离心得到的外泌体总蛋白量要高。
(3) 在样本间外泌体蛋白数量不一致的情况下,在所有样本间对外泌体marker进行定性分析是不是合理?例如新的候选marker,FN1,在胰腺癌组织和癌旁组织间对比,特异性表达在癌组织外泌体,癌旁组织外泌体中极少表达(图4)。
(4) 不同癌组织样本间的数量差异很大,有的癌组织样本只有1例(图9),这会不会影响诊断癌症的外泌体蛋白筛选(图6a,b)。

图9
(5) 本研究筛选出了血浆外泌体中大量的免疫球蛋白可以诊断癌症。其实有研究表明了血浆中的IgG主要和外泌体富集在一起3,免疫球蛋白可以和外泌体表明携带的抗原结合4。那么我们在分析外泌体蛋白组数据时,什么情况下将免疫球蛋白作为高丰度蛋白剔除,在什么情况不剔除?
(6) 本研究在确定血浆外泌体蛋白来源时,是和体外培养的组织上清中分离的外泌体蛋白组进行比对。任何组织在体内环境中都可能与其他组织或器官形成互动,体外培养的组织再分泌的外泌体是否能够体现这种互动性?是否通过与胶原酶等消化组织获得的组织间隙外泌体比对,才更能代表组织在机体环境中分泌外泌体的真实情况?
在这样一个学术百家争鸣的时代,华盈生物作为多年从事外泌体研究和科研服务的标杆企业,我们珍视每一次重要科学成果的发布对整个领域带来的启发,我们更希望通过与所有从业者的互动和交流,为解决外泌体研究中目前面临的种种问题提供思路和方案。当然,华盈生物也是在不断实践中探索前行,我们建立了稳定的外泌体蛋白组技术服务平台,希望能够通过与业内人士进行广泛地合作, 揭开外泌体蛋白组研究的一个个谜团。

图7 华盈生物外泌体蛋白标志物研发服务平台
| 相关文献
1. Ayuko Hoshino, Han Sang Kim, Linda Bojmar et al., Extracellular Vesicle and Particle Biomarkers Define Multiple Human Cancers. [J]. Cell, 2020;S0092-8674(20) 30874-6.
2. Josselin Caradec, Geetanjali Kharmate, Elham Hosseini-Beheshti et al., Reproducibility and efficiency of serum-derived exosome extraction methods. [J]. Clin Biochem. 2014;47(13-14):1286-1292.
3. Chao Huang, Kiera P Fisher, Sandra S Hammer et al., Plasma Exosomes Contribute to Microvascular Damage in Diabetic Retinopathy by Activating the Classical Complement Pathway. [J]. Diabetes. 2018;67(8):1639-1649.
4. Michela Capello, Jody V Vykoukal, Hiroyuki Katayama et al., Exosomes harbor B cell targets in pancreatic adenocarcinoma and exert decoy function against complement-mediated cytotoxicity. [J]. Nat Commun. 2019;10(1):254.
地址:上海市闵行区绿洲环路396弄5幢4层
电话:400-869-2936,021-33938791
邮箱:support@wayenbiotech.com
传真:021-33938792
QQ:2120485725
战略合作
战略合作
| Full Moon | RayBiotech | CDI | IZON | Bio-Rad | R&D Systems | Akoya | 南模生物 | 欧易生物 | 上海实验动物研究中心 | 美吉生物 | 麦特绘谱 |
特别说明:本网所有网页均为华盈生物原创信息,转载必须征求华盈生物同意,并同时注明本网名称及网址。
专利代码