新闻资讯
Eur Heart J (IF = 26.4)| 外泌体Y RNA通过甲基化机制发挥巨噬细胞介导的心脏保护作用
- 分类:华盈视角
- 作者:洋流
- 来源:华盈生物公众号
【概要描述】雪松-西奈医学中心科研团队发现外泌体Y RNA通过甲基化机制发挥巨噬细胞介导的心脏保护作用
Eur Heart J (IF = 26.4)| 外泌体Y RNA通过甲基化机制发挥巨噬细胞介导的心脏保护作用
【概要描述】雪松-西奈医学中心科研团队发现外泌体Y RNA通过甲基化机制发挥巨噬细胞介导的心脏保护作用
- 分类:华盈视角
- 作者:洋流
- 来源:华盈生物公众号
- 发布时间:2024-11-08 13:36
- 访问量:
Y RNA是高度保守的非编码RNA,能够与核糖核蛋白La和Rho结合;在哺乳动物细胞中,Y RNA是核染色体复制所必需的,有前人报道Y RNA在心肌病理模型中具有丰富的表达量,与心肌病理的关系值得探索。近日,来自雪松-西奈医学中心的研究者们在European Heart Journal(IF = 26.4)上发表了题为“Non-coding RNA yREX3 from human extracellular vesicles exerts macrophage-mediated cardioprotection via a novel gene-methylating mechanism”的文章。该文章针对人心脏球衍生细胞(cardiosphere-derived cell, CDC)和永生化CDC的外泌体中的Y RNA进行心肌梗死修复的功能进行探究,发现了一种新的Y RNA--yREX3,并揭示了其在心梗损伤修复方面的机制,特别是利用了磷酸化抗体芯片发现了yREX3下游信号通路的变化。本研究为心脏保护性非编码RNA药物的开发提供新的见解和思路。

| 01、永生化人CDC外泌体携带特殊Y RNA
作者收集了两种CDC外泌体进行后续的研究,分别是永生化人CDC外泌体(IMEX)和原代CDC的外泌体(CDC-EVs)(图1A)。经过RNA测序,发现与CDC-EVs相比,在IMEX中有多个miRNA发生显著差异富集,其中以piRNA-33044最为明显(图1B)。接下来对其进行BLAST分析,发现piRNA-33044与人Y RNA4及其假基因的3’区域有着显著重叠(同源性92%,图1C)。由于外泌体中先前有确定两种Y RNA4的衍生物,该Y RNA被作者命名为yRex3。作者接下来通过qPCR验证,证实了yREX3在IMEX中的高表达(图1D、E),并通过RNA酶A/蛋白酶K保护实验来验证yREX3在外泌体中,被外泌体膜所保护(图1F)。

图1 永生化CDC外泌体携带特殊Y RNA
| 02、yREX3能够减少栓塞、影响巨噬细胞基因表达并增强其迁移与增殖
接下来作者使用了脂纳米颗粒LNP包装的yREX3、IMEX、LNP包装的打乱顺序的yREX3、空白LNP进行缺血再灌注(图2A),以确定生物学活性来源。再灌注48h后获取组织分析(图2B),发现接收yREX3-LNP或IMEX的实验组大鼠呈现出明显更小的梗塞情况和更低的肌钙蛋白水平(图2C、D)。而后作者为了确定yREX3的靶细胞,作者选取了巨噬细胞、心脏成纤维细胞和心肌细胞进行转录组无偏分析。作者发现,在巨噬细胞中发现了最大的影响,有5435个基因发生了显著的变化(图2E),且yREX3被巨噬细胞吸收后,巨噬细胞的增殖和迁移能力显著增强(图2F、G)。
图 2 yREX3能够减少栓塞并影响巨噬细胞基因表达,增强其迁移与增殖
| 03、yREX3通过甲基化巨噬细胞的DNA以沉默Pick1,并增强Smad3信号传导
为了探索yREX3影响巨噬细胞基因表达的机制,作者对yREX3进行了亚细胞定位,发现其在转染后24h定位于细胞核,且显著增加了DNA甲基化程度,并且DNMT抑制剂可以消除yREX3介导的高甲基化水平(图3A、B)。通过引物特异性甲基化分析,确定了Pick1基因座5’UTR和Intron1中CpG岛的甲基化增加,且发生了Pick1显著的转录抑制(图3C、D)。前人研究表明,Pick1通过调节Smad信号传导来激活巨噬细胞极化。作者通过TGF-β磷酸化抗体芯片进行特定通路磷酸化分析,发现yREX3使得Pick1沉默而导致Smad3过度磷酸化,这是Smad3信号传导增强的标志,且使用Pick1过表达也验证了Smad3会随之发生磷酸化水平下降(图3E、F)。众所周知,Smad3是TGF-β通路的一部分,但mRNA与蛋白定量数据显示,巨噬细胞暴露于yREX3条件下并未使得蛋白分泌发生变化,表明yREX3介导的Smad3激活与TGF-β分泌无关(图3G、H)。
图 3 yREX3通过甲基化巨噬细胞DNA沉默Pick1,并增强Smad3信号传导
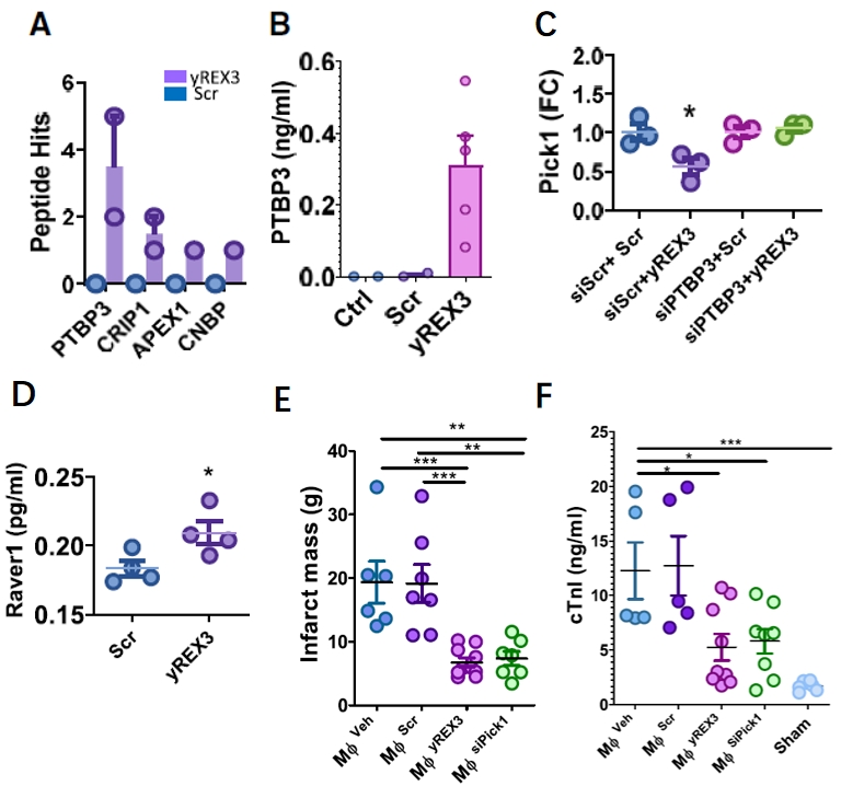
| 04、yREX3与PTBP3/RAVER1结合以沉默Pick1,进而发挥心脏保护作用
当前研究中,人们对Y RNA的信号转导知之甚少。作者对yREX3进行RIP实验,发现多聚嘧啶束结合蛋白3(PTBP3)的含量最高,且对PTBP3的IP产物进行qPCR也验证了yREX3的含量最为丰富(图4A、B)。PTBP3与配体RAVER1结合参与RNA转录后加工,PTBP3的敲低导致了yREX3介导的Pick1抑制丧失,这表明PTBP3在yREX3功能中起着关键上游作用(图4C),且暴露于yREX3的巨噬细胞中进行PTBP3的IP同样使得RAVER1富集(图4D),因此可以认为yREX3与PTBP3/RAVER1结合并抑制Pick1。接下来作者测试了yREX3处理的巨噬细胞能否复现yREX3介导的心脏保护作用。作者将暴露于yREX3的巨噬细胞、暴露于空载体的巨噬细胞和暴露于乱序yREX3的巨噬细胞分别注入心肌梗死后的大鼠体内,发现在48h后,接受yREX3暴露的巨噬细胞治疗或接受siPick1处理的巨噬细胞治疗的大鼠梗塞面积和肌钙蛋白水平明显降低(图4E、F),可以模拟心脏保护作用。因此,巨噬细胞中的Pick1抑制是yREX3介导的心脏保护的重要介导。
图 4 yREX3与PTBP3/RAVER1结合以沉默Pick1,进而发挥心脏保护作用
| 总结与讨论
在本研究中,作者发现了yREX3,一种在永生化CDC外泌体中大量存在的非编码Y RNA,并发现其对心肌梗死大鼠具有显著的心脏保护作用。从机理上讲,yREX3与PTBP3/RAVER1结合,通过DNMT介导DNA甲基化,使得Pick1基因高甲基化而沉默,而Pick 1基因编码巨噬细胞中的一种关键衔接蛋白。因此,yREX3是一类新的心脏保护性ncRNA药物的先导化合物,为心脏保护性非编码RNA药物的开发提供新的见解和思路。
| 相关文献
Ciullo A, Li L, Li C, et al. Non-coding RNA yREX3 from human extracellular vesicles exerts macrophage-mediated cardioprotection via a novel gene-methylating mechanism. Eur Heart J. 2024;45(29):2660-2673.
地址:上海市闵行区绿洲环路396弄5幢4层
电话:400-869-2936,021-33938791
邮箱:support@wayenbiotech.com
传真:021-33938792
QQ:2120485725
战略合作
战略合作
| Full Moon | RayBiotech | CDI | IZON | Bio-Rad | R&D Systems | Akoya | 南模生物 | 欧易生物 | 上海实验动物研究中心 | 美吉生物 | 麦特绘谱 |
特别说明:本网所有网页均为华盈生物原创信息,转载必须征求华盈生物同意,并同时注明本网名称及网址。
专利代码